GCS 低压抽出式开关柜

GCS 低压抽出式开关柜

GCS型低压抽出式开关柜,适用于发电厂、石油、化工、冶金、纺织、高层建筑等行业的配电系统。在大型发电厂、石化系统等自动化程度高,要求与计算机接口的场所,作为三相交流频率为50(60)Hz、额定工作电压为400V、660V, 额定电流为5000A及以下的发、供电系统中的配电、电动机集中控制、无功功率补偿使用的低压成套配电装置。

联系我们 返回列表
GCS 低压抽出式开关柜
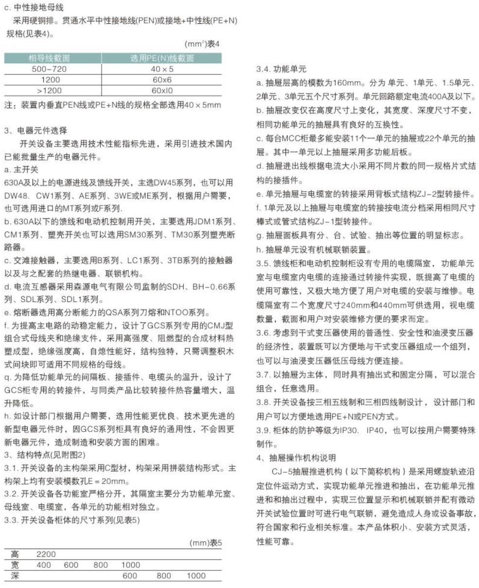
  • GCS 低压抽出式开关柜
  • 产品参数

1.jpg

2.jpg

3.jpg

4.jpg

5.jpg

浙江迅博电力科技有限公司

13868765532

(联系电话 7×24)